Guangzhou Longshine Lighting Technology Co., Ltd can support OEM and ODM service for LED lighting.
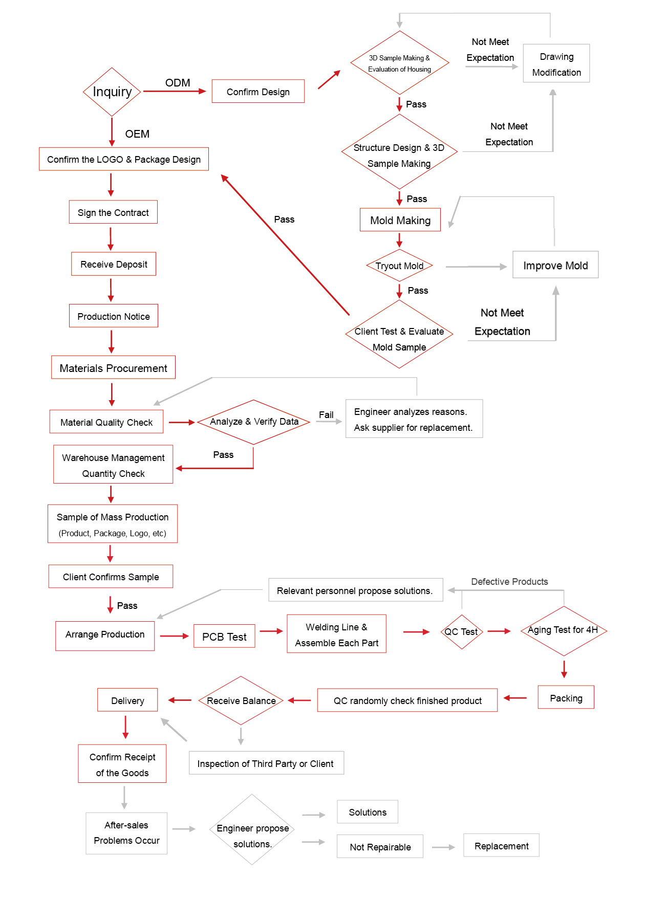
To help clients to make clear the whole process, below is a flow chart to describe our production.
You can find the answers about:
1. How we will process your order when getting your inquiry?
2. What is the difference between OEM order and ODM order?
3. When will you pay for the order?
4. How we control the quality during production?
5. What is the solution if after-sales problem occurs?
.......
For more queries, please feel free to contact us.
| | Floor 8th, Building E, Wanli Commercial Zone, No. 346, Panyu North Avenue,Panyu District, Guangzhou, Guangdong Province, China |
| | +86-13926001932 |
| |